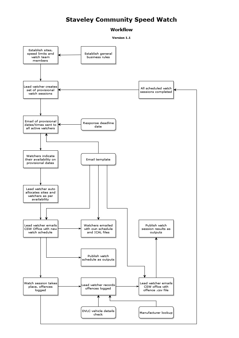
The diagram below outlines the workflow of the community speed watch process as undertaken by the Staveley team. The process uses email as the main form of automated communication between the team members and between the team and North Yorkshire Police.


